1678 - 数塔问题

有如下所示的数塔,要求从底层走到顶层,若每一步只能走到相邻的结点,则经过的结点的数字之和最大是多少?

输入

输入数据首先包括一个整数整数N(1 <= N <= 100),表示数塔的高度,接下来用N行数字表示数塔,其中第i行有个i个整数,且所有的整数均在区间[0,99]内。

输出

从底层走到顶层经过的数字的最大和是多少?

样例

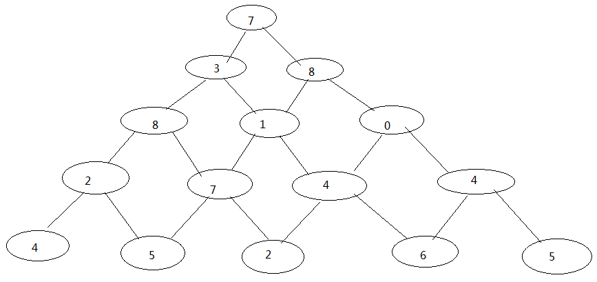
输入

5
7
3 8
8 1 0
2 7 4 4
4 5 2 6 5

输出

30

来源

奇遇编程

题目参数

时间限制 1 秒
内存限制 32 MB
提交次数 4
通过人数 3
统计

上一题 下一题